重磅!医院智慧治理分级评估标准出台,暂不开展相关评估事情 2021-03-17
3月15日,国家卫生康健委办公厅宣布《关于印发医院智慧治理分级评估标准系统(试行)的通知》。至此,智慧医院建设评价系统的“三驾马车”集结完毕。医院智慧治理分级评估将与电子病历系统应用水中分级评价、医院智慧效劳分级评估一起,配合指导指导医疗机构科学、规范地开展智慧医院建设事情。
由于医院治理涉及面广、内容较多,《医院智慧治理分级评估标准系统(试行)》仅针对医院治理的焦点内容,从智慧治理的功效和效果两个方面举行评估,评估效果分为0级至5级。
此标准现在仅供各地、各医郧寰缠智慧医院建设时参照使用,国家卫生康健委暂不开展相关评估事情。

国家卫生康健委办公厅关于印发医院智慧治理分级评估标准系统(试行)的通知
各省、自治区、直辖市及新疆生产建设兵团卫生康健委:
为落实《关于进一步完善预约诊疗制度增强智慧医院建设的通知》(国卫办医函〔2020〕405号)有关要求,指导医疗机构科学、规范开展智慧医院建设,提升医院治理细腻化、智能化水平,我委组织制订了《医院智慧治理分级评估标准系统(试行)》。现印发给你们,供各地、各医郧寰缠智慧医院建设时参照使用。我委暂不开展相关评估事情。
国家卫生康健委办公厅
2021年3月15日
(信息果真形式:自动果真)
医院智慧治理分级评估标准系统(试行)
一、建设分级评估标准系统的目的
(一)明确医院智慧治理各级别实现的功效,为医院增强智慧治理相关事情提供参照。
(二)指导各地、各医院评估医院智慧治理建设生长现状,建设医院智慧治理一连刷新系统。
(三)完善“三位一体”智慧医院建设的顶层设计,使之成为提升医院现代化治理水平的有用工具。
二、评估工具
应用信息化、智能化手段开展治理的医院。
三、评估分级
由于医院治理涉及面广、内容较多,本标准仅针对医院治理的焦点内容,从智慧治理的功效和效果两个方面举行评估,评估效果分为0级至5级。分级原则如下。
(一)0级:无医院治理信息系统。手工处置惩罚医院治理历程中的种种信息,未使用信息系统。
(二)1级:最先运用信息化手段开展医院治理。使用信息系统处置惩罚医院治理的有关数据,所使用的软件为通用或专用软件,但不具备数据交流共享功效。
(三)2级:起源建设具备数据共享功效的医院治理信息系统。在治理部分内部建设信息处置惩罚系统,数据可以通过网络在部分内部各岗位之间共享并举行处置惩罚。
(四)3级:依托医院治理信息系统实现初级营业联动。治理部分之间可以通过网络传送数据,并接纳恣意方法(如界面集成、挪用信息系统数据等)获得本部分之外所需的数据。本部分信息系统的数据可供其他部分共享使用,信息系统能够依据基础字典库举行数据交流。
(五)4级:依托医院治理信息系统实现中级营业联动。通过数据接口方法实现医院治理、医疗、照顾护士、患者效劳等主要治理系统(如会计、收费、医嘱等系统)数据交流。治理流程中,信息系统实现至少1项营业数据的核对与关联检查功效。
(六)5级:起源建设医院智慧治理信息系统,实现高级营业联动与治理决议支持功效。各治理部分能够使用院内的医疗、照顾护士、患者效劳、运营治理等系统,完成营业处置惩罚、数据核对、流程治理等医院细腻化治理事情。建设医院智慧治理数据库,具备治理指标自动天生、治理信息集成展示、治理事情自动提醒等治理决议支持功效。
附件:
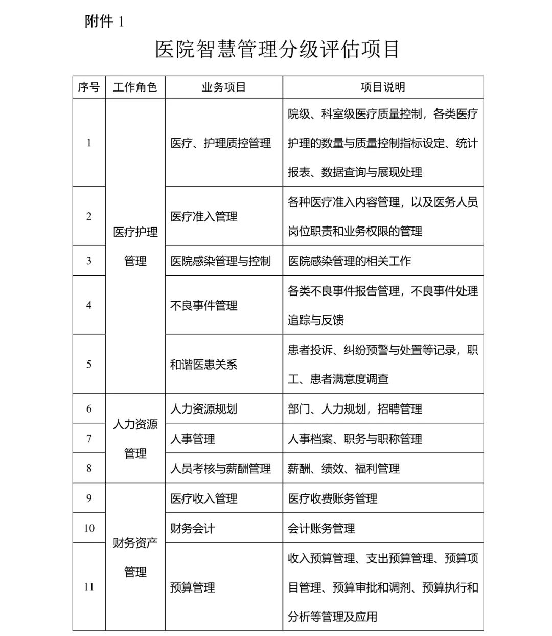
1.医院智慧治理分级评估项目
2.医院智慧治理分级评估详细要求


